多选题

金融机构的主要功能包括( )。

A

促进资金融通

B

便利支付结算

C

减少行业垄断

D

减少信息成本

E

降低交易成本和风险

查看答案
答案
正确答案:A,B,D,E
解析

【答案】ABDE

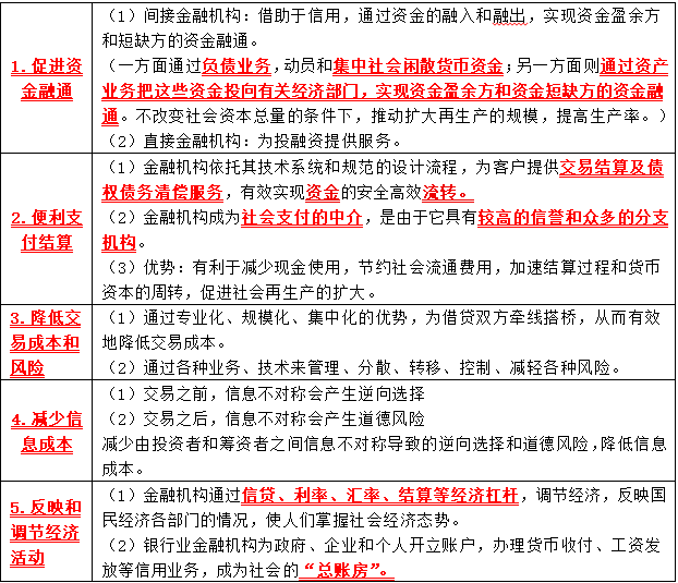
【考查知识点】金融机构体系

【解析】金融机构的功能包括促进资金融通、便利支付结算、降低交易成本和风险、减少信息成本、反映和调节经济活动。

【直接考点】

历年真题
资料下载

注册回到顶部

版权所有©环球网校All Rights Reserved