单选题

下列选项关于侵权责任的特征说法,正确的是()。

A

侵权责任仅限于损害赔偿

B

侵权责任是刑事责任的一种类型

C

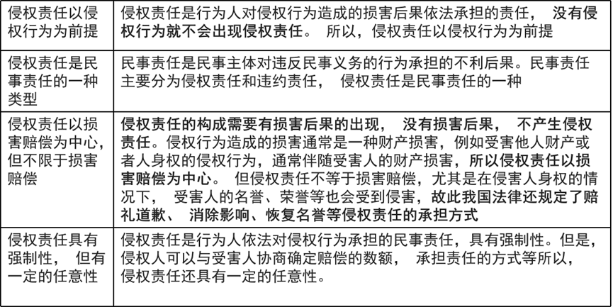
侵权责任具有强制性,因此不具有任意性侵权责任以侵权行为为前提

D

侵权责任的构成需要有损害后果的出现,没有损害后果,不产生侵权责任

查看答案
答案
正确答案:D
解析

根据《民法典》,有关侵权责任的规定如下:

历年真题
资料下载

注册回到顶部

版权所有©环球网校All Rights Reserved