单选题
职位评价流程及方法

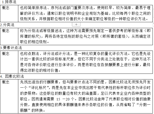
职位评价方法中,()直接使用相应的具体薪酬值来表示各职位的价值,从而省略了“分数—薪酬”的转换。

A

排序法

B

分类法

C

要素计点法

D

因素比较法

查看答案
答案
正确答案:D
解析

本题考查职位评价方法

根据题干内容判断D选项符合题意,故此题正确答案为D选项。

历年真题
资料下载

注册回到顶部

版权所有©环球网校All Rights Reserved