下列关于车船税的内容,说法正确的有( )。
从事机动车第三者责任强制保险业务的保险机构为机动车车船税的扣缴义务人
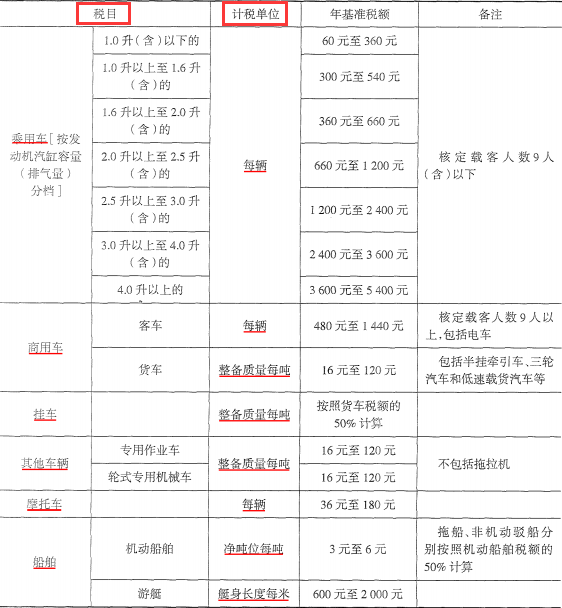
客车、货车、电动车均是车船税的征税范围
车船税计税单位包括“每辆”“整备质量每吨”“净吨位每吨”“艇身长度每米”
购置的新车船,购置当年的应纳税额自纳税义务发生的次月起按月计算
车船税按年申报,分月计算,一次性缴纳
考查车船税。
车船税的纳税人是指在中华人民共和国境内属于《车船税法》所附《车船税税目税额表》规定的车辆、船舶(以下简称车船)的所有人或者管理人。从事机动车第三者责任强制保险业务的保险机构为机动车车船税的扣缴义务人。选项A说法正确。
车船税的税目分为六大类:包括乘用车、商用车(客车和货车)、挂车、其他车辆、摩托车和船舶。选项B说法不正确。
车船税计税单位包括“每辆”“整备质量每吨”“净吨位每吨”“艇身长度每米”。选项C说法正确。
购置的新车船,购置当年的应纳税额自纳税义务发生的当月起按月计算。选项D说法不正确。
车船税按年申报,分月计算,一次性缴纳。纳税年度为公历1月1日至12月31日。选项E说法正确。
本题答案为ACE。
【思路点拨】
车船税纳税义务发生时间为取得车船所有权或者管理权的当月。以购买车船的发票或其他证明文件所载日期的当月为准。
购置的新车船,购置当年的应纳税额自纳税义务发生的当月起按月计算。计算公式为:应纳税额=(年应纳税额÷12)×应纳税月份数,应纳税月份数=12-纳税义务发生时间(取月份)+1。
六大类车船税的税目的计税单位:
