单选题
围护结构

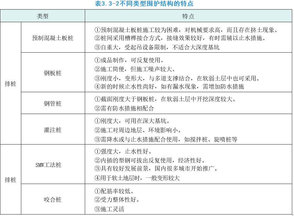
关于基坑围护结构说法错误的是( )。

A

预制混凝土板桩适合大深度基坑

B

水泥土搅拌桩墙无支撑,墙体止水性好,造价低

C

地下连续墙可临近建筑物、构筑物使用,环境影响小

D

钢板桩施工简便,在软弱土层中可以采用

查看答案
答案
正确答案:A
解析

本题考查的是基坑围护结构体系。

预制混凝土板桩不适合大深度基坑。


历年真题
资料下载

注册回到顶部

版权所有©环球网校All Rights Reserved