单选题

认证人员自被撤销执业资格之日起( ),认证人员注册机构不再受理其注册申请。

A

5年内

B

6个月内

C

3年内

D

1年内

查看答案
答案
正确答案:A
解析

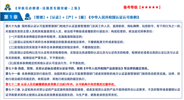
《中华人民共和国认证认可条例》第七十二条  认证人员自被撤销执业资格之日起5年内,认可机构不再受理其注册申请。

《认证及认证培训、咨询人员管理办法》第二十条  认证及认证培训、咨询人员被撤销执业资格之日起5年内,中国认证人员与培训机构国家认可委员会不再受理其注册申请。

【出题频率】【24年3月QMS】【24年12月QMS】

历年真题
资料下载

注册回到顶部

版权所有©环球网校All Rights Reserved