单选题

新型消费系统成功的关键要素中,获客导流环节不包括()。

A

数据收集

B

客户识别

C

会员管理

D

精准拉新

查看答案
答案
正确答案:C
解析

获客导流环节的数字化关键要素包括:精准拉新(数据收集、客户识别、精准投放、效果评估)、裂变推荐(可控存最客记、活动策划能力、内容制作能力)。

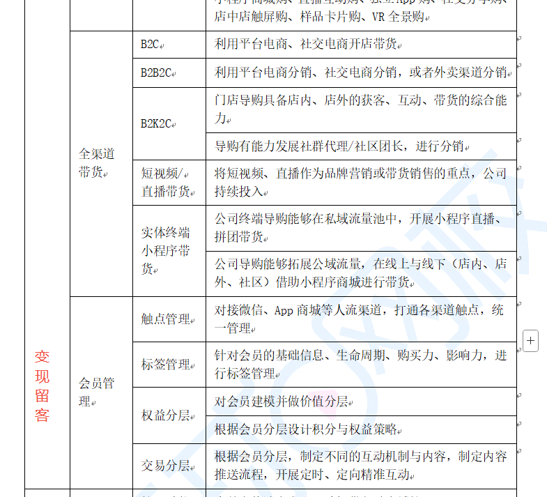
会员管理属于变现留客。

变现留客:无缝交易、全渠道带货、会员管理。





历年真题
资料下载

注册回到顶部

版权所有©环球网校All Rights Reserved