单选题

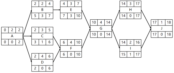
某项目包含10个活动,各活动历时与逻辑关系如下表,施工过程中,活动B延期2天,活动B的自由活动时间为(1)天,工期是(2)天。(此题为第2个问题的选项)

A

17

B

18

C

19

D

20

查看答案
答案
正确答案:B
解析

关键路径是ADFGHJ,工期是2+4+4+4+3+1=18天。

历年真题
资料下载

注册回到顶部

版权所有©环球网校All Rights Reserved