单选题

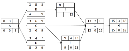
某项目的网络图如下,活动D的自由浮动时间为( )天。

A

0

B

1

C

2

D

3

查看答案
答案
正确答案:C
解析

补充后的七格图为:

D的自由浮动时间=9-7=2。

历年真题
资料下载

注册回到顶部

版权所有©环球网校All Rights Reserved