单选题

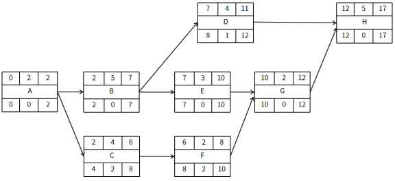
下图中活动F的总浮动时间和自由浮动时间分别为( )。

A

2,2

B

2,1

C

0,2

D

1,1

查看答案
答案
正确答案:A
解析

七格图如下:

通过七格图可知,F的总浮动时间=2,自由浮动时间=10-8=2。

历年真题
资料下载

注册回到顶部

版权所有©环球网校All Rights Reserved