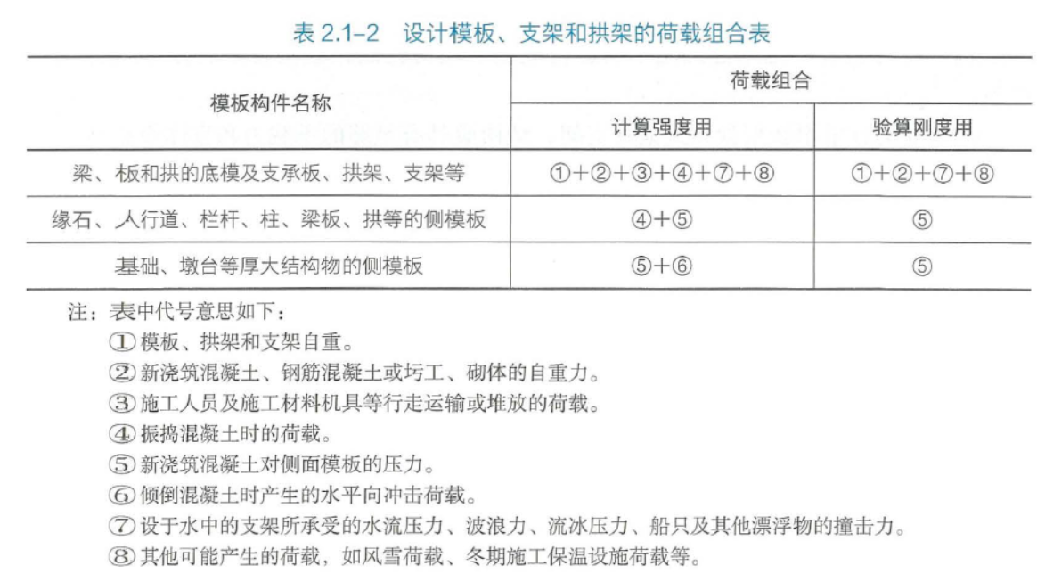
多选题

现浇钢筋混凝土预应力箱梁模板支架刚度验算时,在冬期施工的荷载组合包括( )。

A

模板、支架自重

B

倾倒混凝土时产生的水平冲击荷载

C

现浇箱梁自重

D

施工人员、堆放施工材料荷载

E

风雪荷载  


查看答案
答案
正确答案:A,C,E
解析

本题考查的是模板、支架和拱架的设计、制作、安装与拆除。

历年真题
资料下载

注册回到顶部

版权所有©环球网校All Rights Reserved